| Art of Melody | | 1 | 15 | | Xcalibre & Kingsley |
| Aylorian Academy | | 1 | 201 | | Lasher |
| Alagh, the Blood Lands | | 1 | 210 | | Lasher |
| Aardwolf Birthday Area | | 1 | 220 | | Aardwolf |
| Amusement Park | | 5 | 20 | | Valkur |
| Aardwolf Zoological Park | | 5 | 35 | | Xoe |
| Adventures in Sendhia | | 5 | 50 | | Lumina |
| All in a Fayke Day | | 10 | 30 | | Zendalonii |
| Aerial City of Cineko | | 15 | 30 | | Rhuli |
| Atlantis | | 20 | 40 | | Domain |
| Ancient Greece | | 20 | 50 | | Bellerophon |
| Aardington Estate | | 70 | 90 | | Rumour |
| Anthrox | | 80 | 110 | 50 | Maerchyng |
| Ascension Bluff Nursing Home | | 100 | 120 | | Guinness |
| Arboretum | | 110 | 130 | 80 | Teleron |
| Archipelago of Entropy | | 120 | 150 | 90 | Gastro & Dras |
| Amazon Nation | | 120 | 201 | 100 | Philondra |
| Abyssal Caverns of Sahuagin | | 140 | 160 | 100 | Daithi & Caoilin |
| Arisian Realm | | 150 | 170 | 130 | Alhena |
| Annwn | | 160 | 180 | 140 | Broud & Guinness |
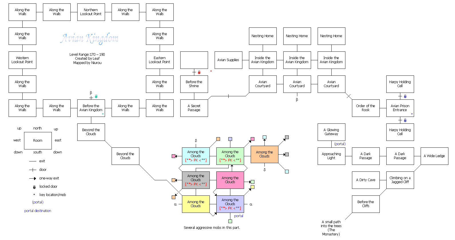
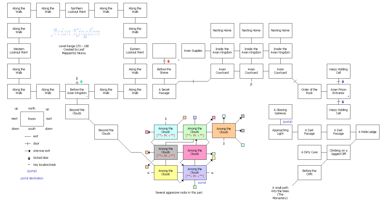
| Avian Kingdom | | 170 | 190 | 140 | Leaf |
| Artificer's Mayhem | | 180 | 201 | 140 | Korridel |
| Astral Travels | | 180 | 201 | 150 | Trippitaka |
| Afterglow | | 200 | 201 | | Trepid |
| Andolor's Ocean Adventure Park | | 200 | 201 | | Guinness |
| Bad Trip | | 1 | 210 | | Lasher |
| Brightsea and Glimmerdim | | 5 | 35 | | Lumina |
| Blighted Tundra of Andarin | | 35 | 60 | | Domain |
| Blood Opal of Rauko'ra | | 125 | 201 | 115 | Lumina |
| Broken Halls of Horath | | 120 | 150 | 90 | Sonrokito Lumina |
| Battlefields of Adaldar | | 150 | 180 | 120 | Blackheart |
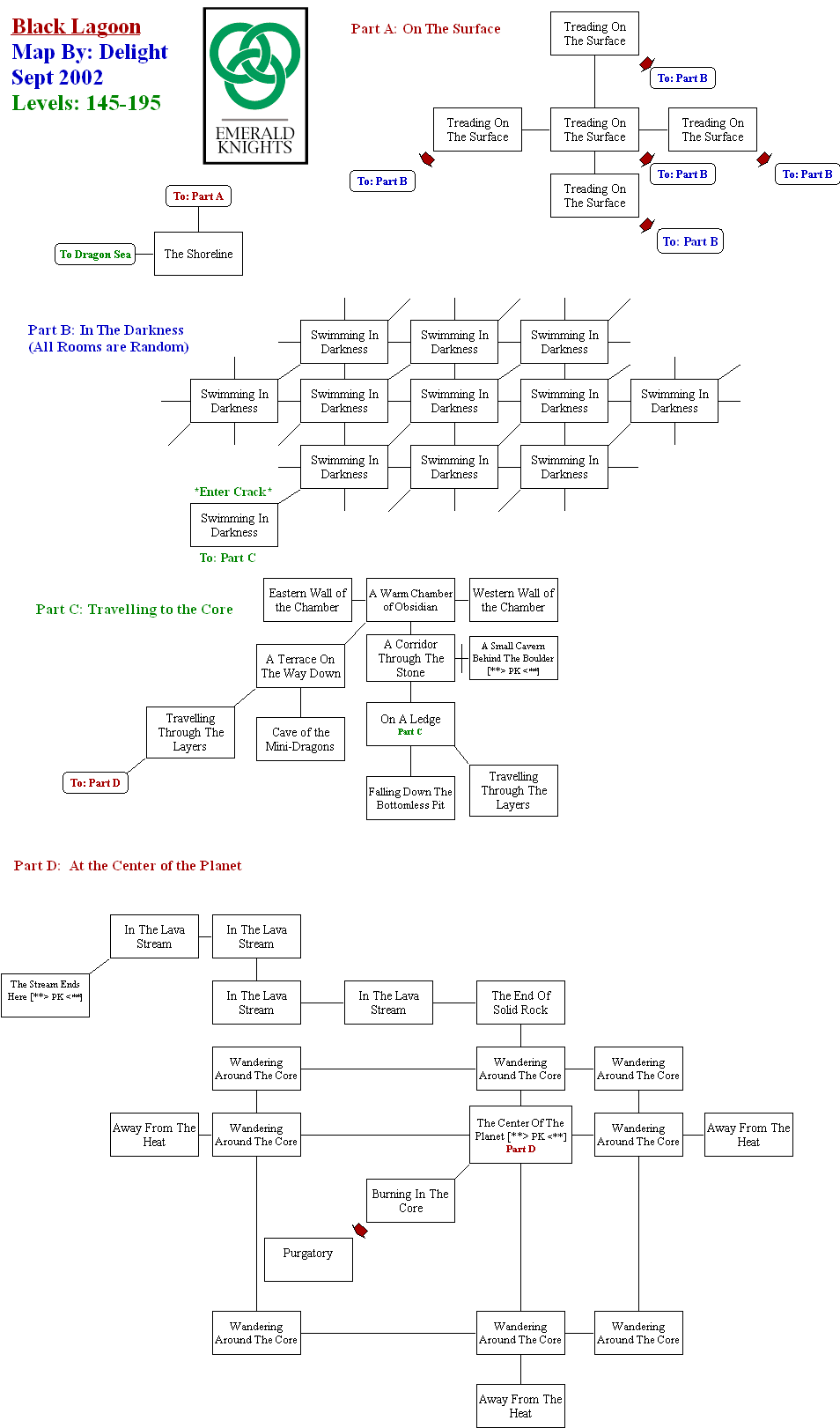
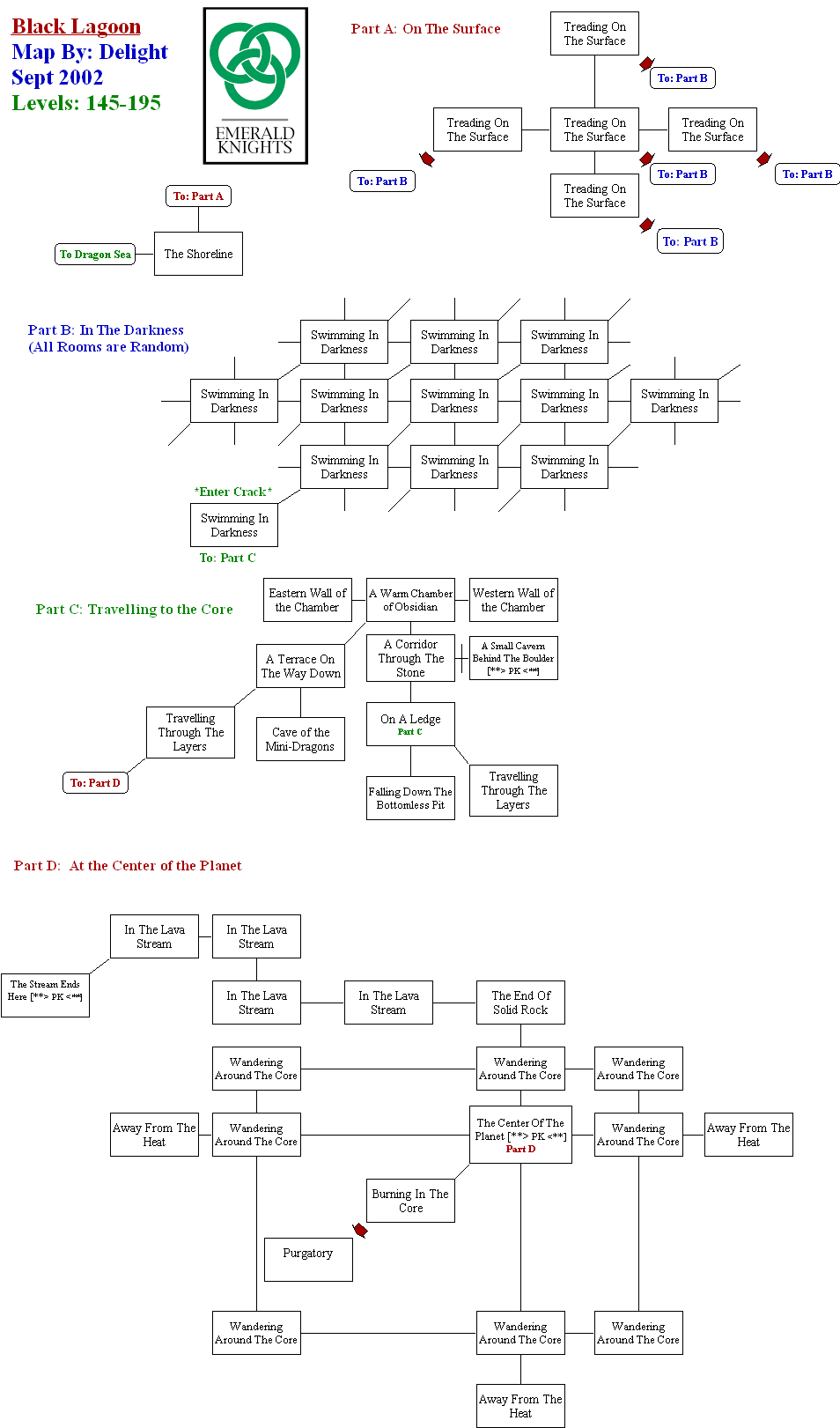
| Black Lagoon | | 155 | 195 | 120 | Dirtworm |
| Black Rose | | 175 | 201 | 140 | Sylvain |
| Blood Sanctum | | 180 | 201 | | Sammael |
| Black Claw Crag | | 201 | 201 | | Castiel |
| Bloodlust Dungeon | | 201 | 201 | 201 | Guinness Robbo |
| Call of Heroes | | 1 | 15 | | Rezit |
| Challenge Area | | 1 | 201 | 1 | Aardwolf |
| Continent of Mesolar | | 1 | 210 | | Lasher |
| Chaprenula's Laboratory | | 5 | 15 | | Aardwolf Community Builders |
| Chessboard | | 5 | 20 | | Valkur |
| Child's Play | | 5 | 25 | | Vladia |
| Canyon Memorial Hospital | | 5 | 30 | | Aardwolf Community Builders |
| Cloud City of Gnomalin | | 5 | 35 | | Aardwolf Community Builders |
| Chasm and Catacombs | | 10 | 20 | | Aardwolf Community Builders |
| Cradlebrook | | 30 | 50 | | Tir |
| Coral Kingdom | | 30 | 50 | | Valkur |
| Castle Vlad-Shamir | | 50 | 80 | | Valkur |
| Christmas Vacation | | 110 | 150 | 100 | BlueKnight |
| Cougarian Queendom | | 140 | 160 | 100 | Whitdjinn |
| Cataclysm | | 150 | 201 | 120 | Baktosh |
| Covenant of Mistridge | | 160 | 201 | 120 | Kate |
| Chakra Spire | | 180 | 201 | | Guinness |
| Council of the Wyrm | | 190 | 201 | 175 | Vilgan & Leaf |
| Crynn's Church | | 195 | 201 | 185 | Sammael & Dreamfyre |
| Cracks of Terra | | 200 | 201 | 200 | Redryn |
| Crossroads of Fortune | | 201 | 201 | 201 | Robbo & Guinness |
| Curse of the Midnight Fens | | 201 | 201 | 160 | Calabus |
| Dark Continent, Abend | | 1 | 210 | | Lasher |
| Den of Thieves | | 5 | 20 | | Madrox |
| Dortmund | | 5 | 25 | | Calabus |
| Dhal'Gora Outlands | | 10 | 50 | | Rumour |
| Death's Manor | | 20 | 40 | | Citron & Terril |
| Descent to Hell | | 35 | 55 | | Strahd |
| Diamond Soul Revelation | | 35 | 85 | 25 | Philondra |
| Darkside of the Fractured Lands | | 40 | 60 | | Cajun Zafirah |
| DarkLight | | 60 | 120 | 30 | Randprin |
| Dark Elf Stronghold | | 70 | 125 | 40 | Cirion & Mendy |
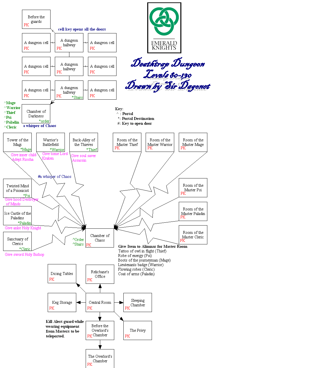
| Deathtrap Dungeon | | 80 | 130 | 60 | Chade |
| Dusk Valley | | 100 | 120 | 100 | Trepid |
| Dark Temple of Zyian | | 130 | 150 | 100 | Rundvelt |
| Drageran Empire | | 130 | 150 | 100 | Gamble |
| Desert Prison | | 130 | 201 | 110 | Ragnar |
| Desert Doom | | 135 | 150 | 115 | Windu & Marauder |
| Dread Tower | | 160 | 180 | 140 | Mars & Sheol |
| Deadlights | | 175 | 201 | 135 | Tai |
| Dunes in Gold | | 180 | 201 | 160 | Sammael Castiel |
| Dungeon of Doom | | 201 | 201 | 180 | Valkur |
| Earth Plane 4 | | 50 | 80 | 30 | Crazybabe |
| Empire of Talsa | | 70 | 130 | 40 | Ragnar |
| Elemental Chaos | | 90 | 150 | | Alixana |
| Eighteenth Dynasty | | 120 | 140 | 90 | Vladia |
| Empire of Aiighialla | | 140 | 180 | 100 | Watfish |
| Empyrean, Streets Of Downfall | | 170 | 200 | 140 | Paramore & Falkon |
| Eternal Autumn | | 170 | 201 | | Tir |
| Entrance to Hades | | 190 | 201 | 160 | Drakus |
| Earth Lords | | 200 | 201 | 175 | Domain |
| Forest of Li'Dnesh | | 1 | 10 | | Jehanine & Maarek |
| Fractals of the Weave | | 1 | 201 | | Sammael |
| Fire Swamp | | 5 | 15 | | Tsubaki |
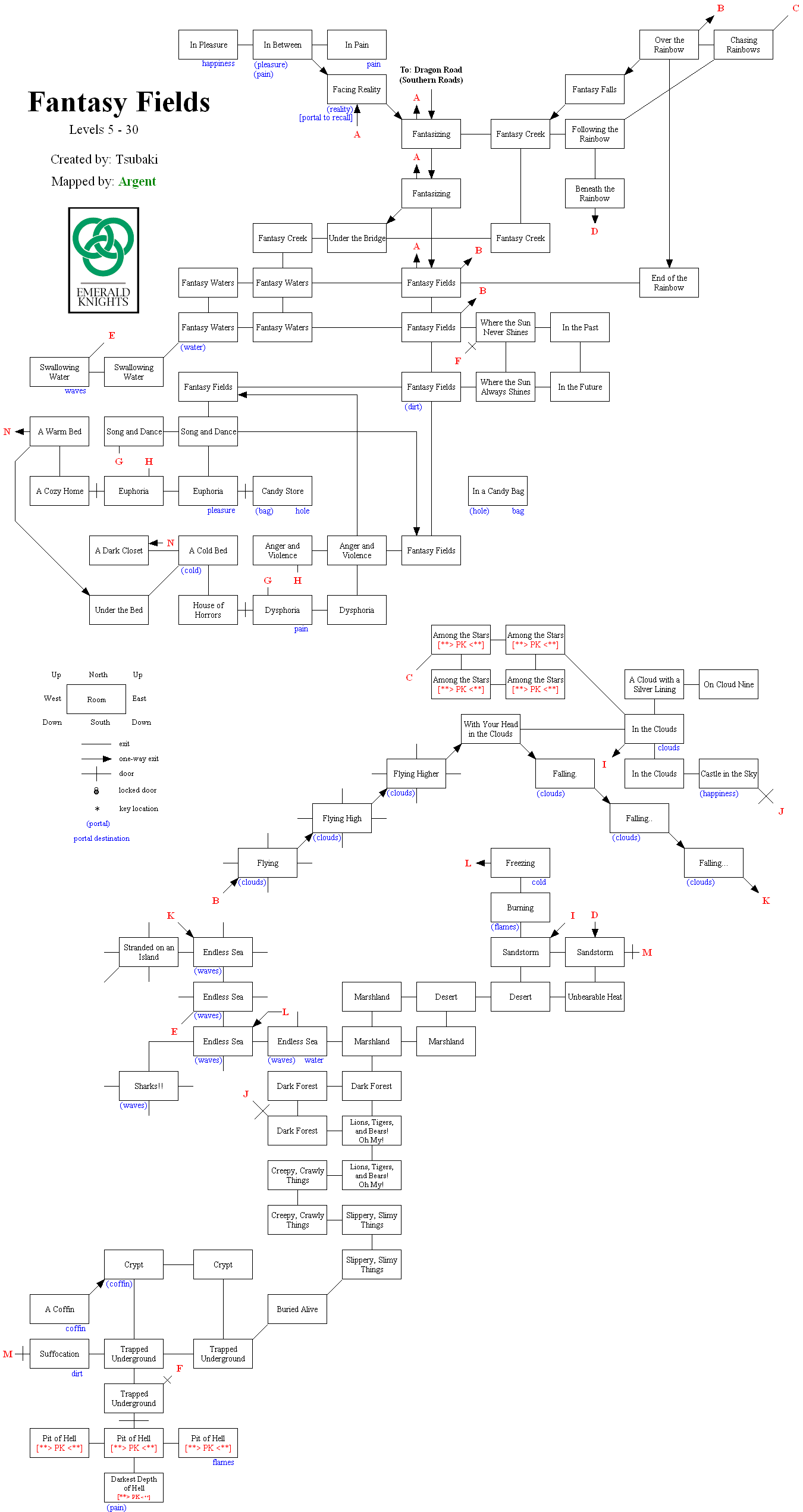
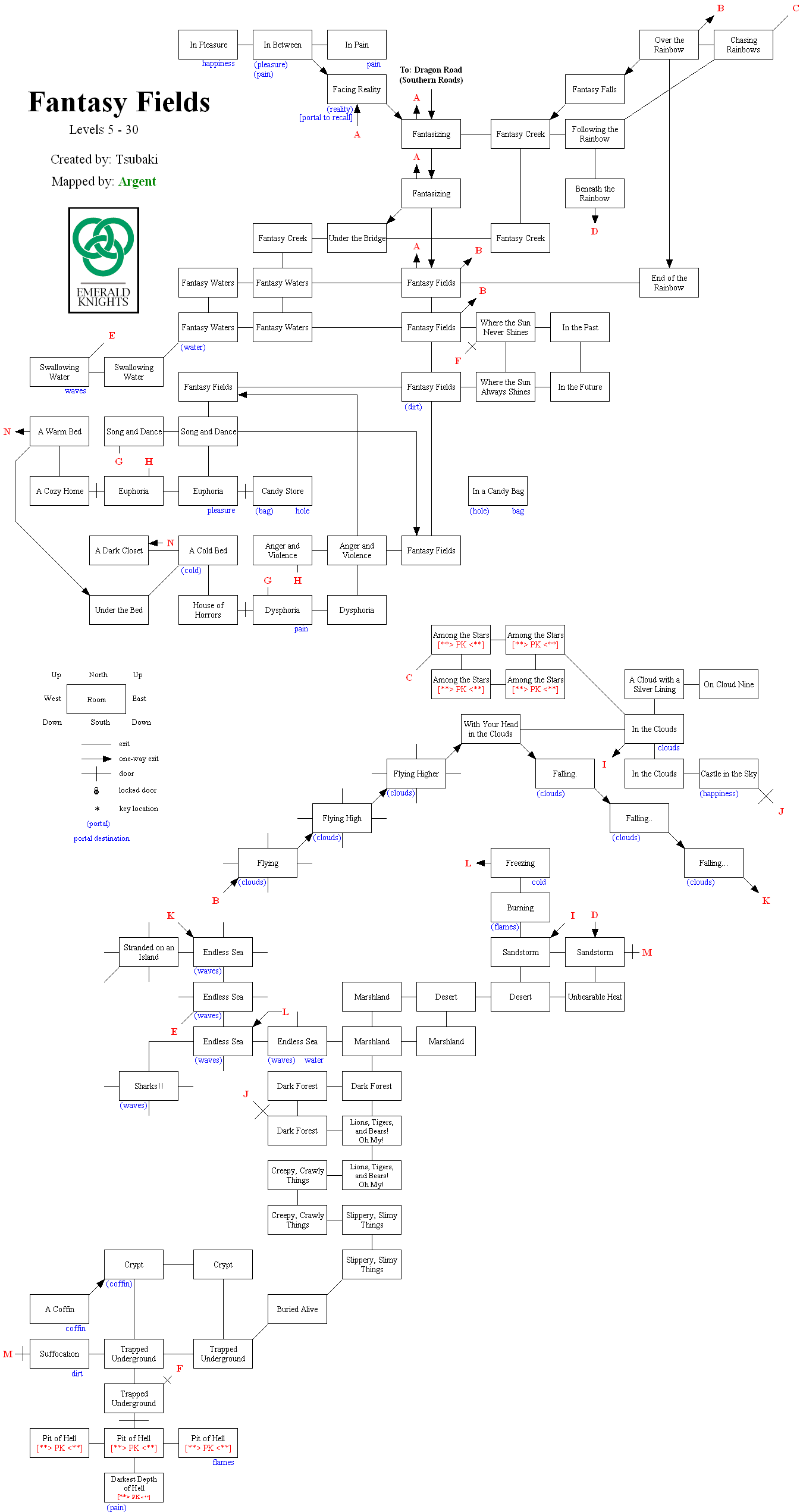
| Fantasy Fields | | 5 | 30 | | Tsubaki |
| First Ascent | | 5 | 15 | | Flat & Doa |
| Fort Terramire | | 10 | 35 | | Vladia |
| Fractured Lands | | 20 | 40 | | Valkur Zafirah |
| Flying Citadel | | 50 | 70 | 20 | Jakalair |
| Fabled City of Stone | | 70 | 130 | 40 | Jeet & Trippitaka |
| Faerie Tales | | 100 | 120 | 90 | Citron |
| Faerie Tales II | | 120 | 150 | 100 | Citron |
| Foolish Promises | | 130 | 140 | 115 | Citron |
| Fellchantry | | 150 | 170 | 130 | Sammael Obyron |
| Grand City of Aylor | | 1 | 201 | | Aardwolf |
| Gallows Hill | | 1 | 30 | | Drew |
| Gelidus | | 1 | 210 | | Lasher |
| Graveyard | | 5 | 15 | | Valkur |
| Giant's Pet Store | | 5 | 20 | | Ardhiel & Tymme |
| Gauntlet | | 5 | 30 | | Valkur |
| Guardian's Spyre of Knowledge | | 10 | 30 | 1 | Plaideleon & Kirek |
| Gold Rush | | 30 | 70 | | Aelfwyne |
| Great Salt Flats | | 40 | 50 | 15 | Claire |
| Goblin Fortress | | 60 | 80 | 30 | Calabus |
| Great City of Knossos | | 60 | 80 | 30 | Furdael |
| Gladiator's Arena | | 80 | 100 | | Atreidess |
| Gnoll's Quarry | | 105 | 125 | | Stutz Xadyen |
| Gilda And Dragon | | 120 | 140 | 80 | Citron |
| Gathering Horde | | 140 | 170 | 110 | Paramore & Sagen |
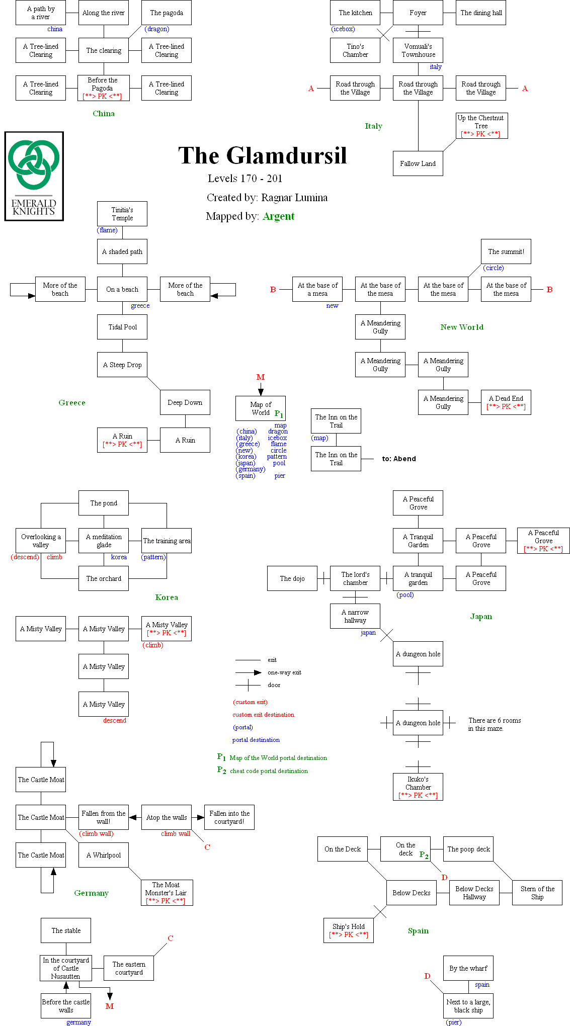
| Glamdursil | | 170 | 201 | 140 | Ragnar Lumina |
| Genie's Last Wish | | 200 | 201 | | Wire, Nikkei & Trollemite |
| Hotel Orlando | | 1 | 20 | | Pentane & Chipper |
| Hatchling Aerie | | 5 | 45 | | Aardwolf Community Builders |
| Hedgehogs' Paradise | | 60 | 80 | | Rumour |
| Halls of the Damned | | 95 | 115 | 70 | Calabus |
| House of Cards | | 120 | 150 | 90 | Akirian |
| Helegear Sea | | 160 | 180 | 130 | Wilderness |
| Infestation | | 5 | 35 | | Rundvelt |
| Imperial City of Reme | | 30 | 100 | 15 | Rekhart |
| Imperial Nation | | 65 | 201 | 20 | Orcwarrior |
| Island of Lost Time | | 80 | 110 | 50 | Terrill & Citron |
| Insanitaria | | 95 | 115 | 50 | Oladon |
| Into the Long Night | | 100 | 200 | 60 | Jubilee |
| Imagi's Nation | | 140 | 160 | | Rhuli |
| Intrigues of Times Past | | 175 | 201 | 150 | Akirian & Lumina |
| Icy Caldera of Mauldoon | | 190 | 201 | 150 | Valkur |
| Icefall | | 200 | 201 | | Yowza |
| Jotunheim | | 1 | 40 | | Domain |
| Jungles of Verume | | 10 | 40 | | Leaf |
| Jenny's Tavern | | 50 | 100 | 24 | Kali |
| Journey to the Inferno | | 200 | 201 | 200 | Quadrapus |
| Kimr's Farm | | 1 | 5 | | Domain |
| Kingsholm | | 1 | 50 | | Domain |
| Kerofk | | 5 | 100 | | C.A.W. |
| Keep of the Kobaloi | | 10 | 80 | | Lumina |
| Kul Tiras | | 15 | 30 | 10 | Valkur |
| Kingdom of Ahner | | 20 | 50 | | Zendalonii |
| Killing Fields | | 60 | 80 | 40 | Madrox |
| Keep of Asherodan | | 80 | 90 | 70 | Teleron |
| Kobold Siege Camp | | 80 | 100 | | Stutz & Xadyen |
| Keep of Kearvek | | 175 | 201 | 140 | Galos Lupercus |
| Kiksaadi Cove | | 190 | 200 | 150 | Bottomfeeder |
| Ketu Uplands | | 200 | 201 | | Tir |
| Lowlands Paradise '96 | | 1 | 5 | | Klauwaard |
| Land of Legend | | 1 | 20 | | Morrigu |
| Land of the Beer Goblins | | 1 | 20 | | Artemis |
| Labyrinth | | 30 | 60 | 15 | Vladia |
| Land of Oz | | 40 | 70 | 20 | Straw |
| Lower Planes | | 70 | 100 | 50 | Valkur |
| Living Mines of Dak'Tai | | 110 | 140 | 90 | Paramore |
| Magical Hodgepodge | | 5 | 35 | | Nalani & Ronnie |
| Maelstrom | | 20 | 45 | | Aard Commun |
| Mudwog's Swamp | | 30 | 40 | | Lumina |
| Monastery | | 90 | 120 | 50 | Trenos |
| Masquerade Island | | 100 | 130 | 80 | Ikyu & Halo |
| Marshlands of Agroth | | 105 | 125 | 60 | Pursia & Falkon |
| Misty Shores of Yarr | | 115 | 135 | 80 | Jardin |
| Mountains of Desolation | | 130 | 175 | 100 | Tai |
| Mount duNoir | | 175 | 201 | 160 | Zafirah |
| New Thalos | | 10 | 35 | | Anonymous |
| Necromancers' Guild | | 15 | 30 | | Timeghost & Gimlei |
| Nenukon and the Far Country | | 70 | 100 | 50 | SonRokito Lumina |
| Northstar | | 70 | 140 | 50 | Ragnar |
| Nanjiki Ruins | | 140 | 160 | 110 | Kahr |
| Nine Hells | | 180 | 201 | 170 | Valkur |
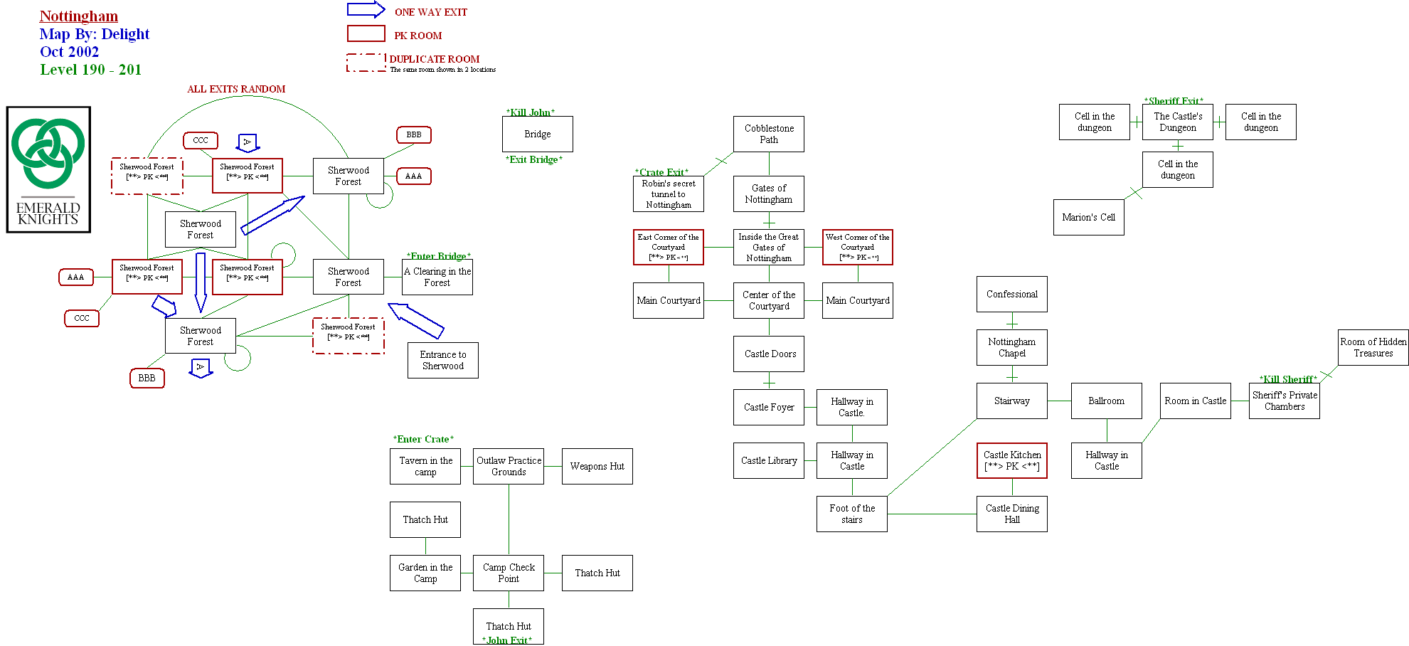
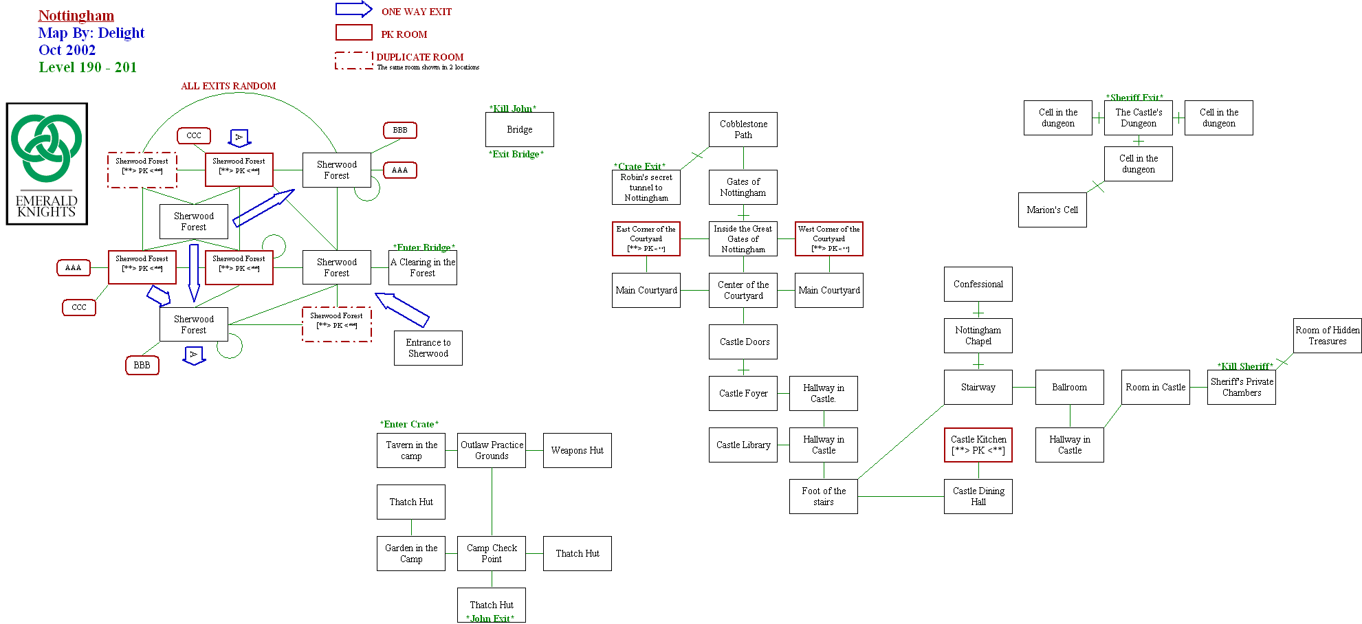
| Nottingham | | 190 | 201 | 180 | Zendalonii |
| Nebulous Horizon | | 200 | 201 | 185 | Yowza |
| Nyne Woods | | 200 | 201 | 175 | Madrox Rapscallia |
| Olde Worlde Carnivale | | 5 | 35 | | Zendalonii |
| Onyx Bazaar | | 35 | 55 | | Aardwolf Community Builders |
| Old Cathedral | | 50 | 80 | 25 | Kormregort |
| Ocean Adventure Park | | 200 | 201 | | Guinness |
| Oradrin's Chosen | | 200 | 201 | 201 | Vilgan |
| Ookushka Garrison | | 201 | 201 | 169 | Rhuli |
| Path of the Believer | | 1 | 10 | | Domain |
| Paradise Lost | | 50 | 70 | 20 | Vladia |
| Palace of Song | | 60 | 80 | | Dreamfyre |
| Plains of Nulan'Boar | | 60 | 80 | | Falkon & Pursia |
| Pompeii | | 90 | 110 | | Schizo & Cera |
| Peaceful Giant Village | | 130 | 160 | 100 | Saibot |
| Prosper's Island | | 100 | 125 | 70 | Lumina & Maerchyng |
| Partroxis | | 180 | 201 | 150 | Lumina |
| Qong | | 200 | 201 | | Gastro & Ninja |
| Realm of the Zodiac | | 20 | 30 | | Aardwolf Community Builders |
| Raganatittu | | 40 | 60 | | Xoe |
| Realm of Deneria | | 60 | 85 | | Korridel |
| Ruins of Diamond Reach | | 60 | 120 | 35 | Vanguard |
| Rosewood Castle | | 60 | 150 | 25 | Raymn |
| Relinquished Tombs | | 70 | 100 | 50 | Rhuli & Leonassan |
| Realm of the Hawklords | | 80 | 100 | | Domain |
| Realm of the Firebird | | 80 | 110 | 50 | Lumina & Timeghost |
| Reman Conspiracy | | 130 | 170 | 95 | Zaister |
| Rebellion of the Nix | | 150 | 190 | 120 | Lumina (original by Jernau) |
| Ruins of Stormhaven | | 150 | 201 | 130 | Domain |
| Realm of the Sacred Flame | | 200 | 201 | 180 | Domain |
| Radiance Woods | | 201 | 201 | | Shaelynne |
| Realm of Infamy | | 201 | 201 | 190 | Lumina & Rok |
| Sen'narre Lake | | 1 | 20 | | Tsubaki |
| Southern Ocean | | 1 | 210 | | Lasher |
| Siren's Oasis Resort | | 5 | 15 | | Nikkei & Nasdaq |
| Sundered Vale | | 5 | 20 | | Aardwolf Community Builders |
| Shadows of Minos | | 5 | 35 | | Aardwolf Community Builders |
| Swordbreaker's Hoard | | 5 | 50 | | Aardwolf Community Builders |
| Sho'aram, Castle in the Sand | | 10 | 30 | | Aardwolf Community Builders |
| Storm Mountain | | 10 | 35 | | Moonbender |
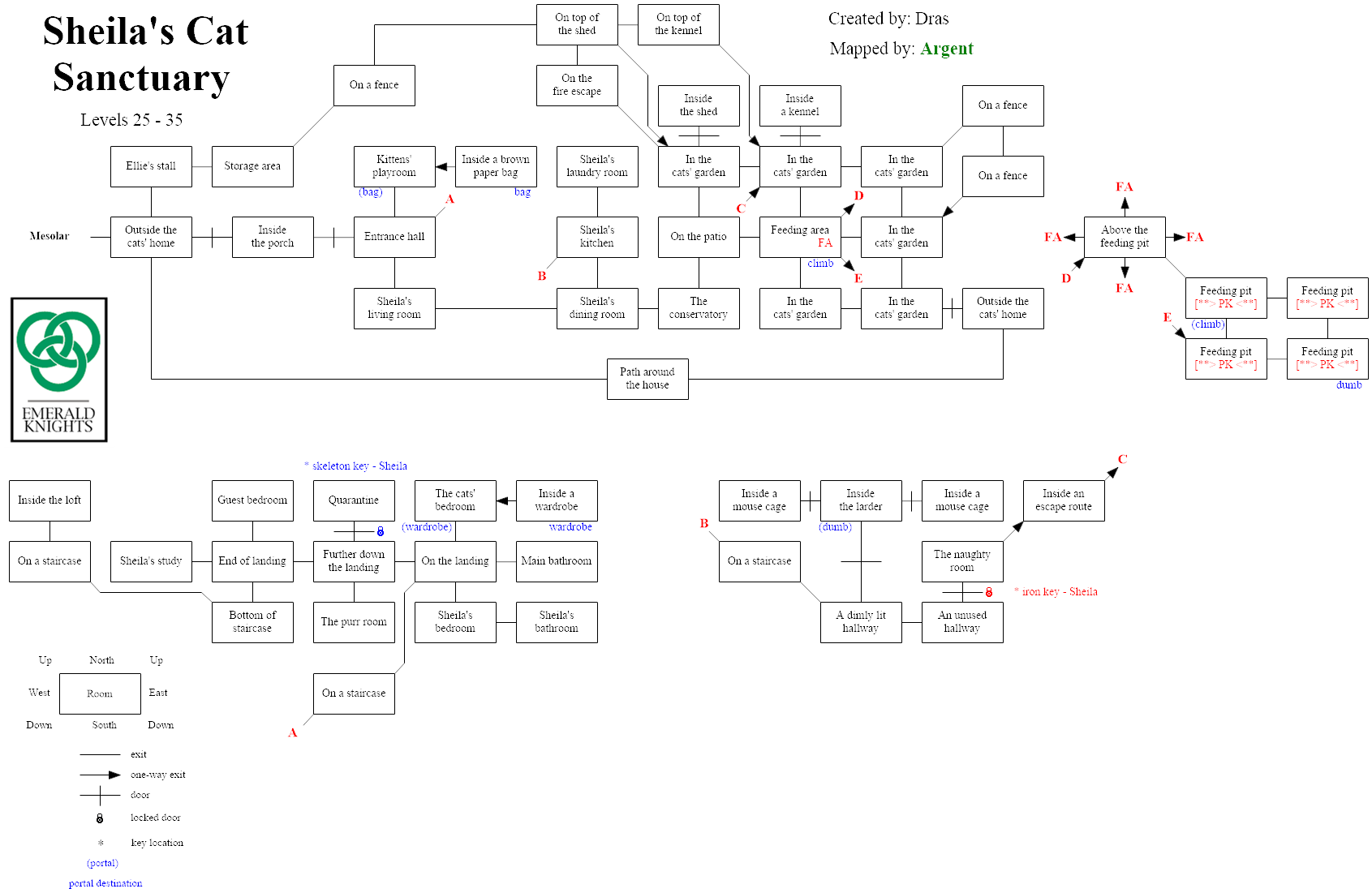
| Sheila's Cat Sanctuary | | 25 | 35 | | Dras |
| Silver Volcano | | 30 | 100 | | Gack |
| Storm Ships of Lem-Dagor | | 50 | 100 | 30 | Lumina & Maerchyng |
| Snuckles Village | | 80 | 100 | 65 | Halo & Ikyu |
| Svrogan's Logging Camp | | 80 | 110 | | Myrddin |
| Scarred Lands | | 90 | 110 | 60 | Jardin |
| Seven Wonders | | 100 | 120 | 70 | Zendalonii |
| Sanctity of Eternal Damnation | | 100 | 201 | 75 | Taath & Bremen |
| Stuff of Shadows | | 110 | 130 | | Daimbert |
| Sanguine Tavern | | 120 | 140 | 70 | Raistlin & Laren |
| Slaughter House | | 120 | 145 | 95 | FireW |
| School of Horror | | 120 | 175 | 110 | Blueknight |
| School of Horror | | 125 | 201 | 110 | Blueknight |
| Sagewood Grove | | 150 | 180 | 130 | Tsubaki |
| Shadow's End | | 200 | 201 | 190 | Trepid |
| Sea King's Dominion | | 201 | 201 | 201 | Citron |
| Tournament Camps | | 1 | 10 | | Timeghost |
| Town of Solan | | 5 | 35 | | Zafirah |
| Temple of Shouggoth | | 10 | 50 | | Kali |
| Thandeld's Conflict | | 20 | 50 | | Rhuli |
| Tilule Rehabilitation Clinic | | 50 | 80 | | Rhuli |
| Three Pillars of Diatz | | 60 | 80 | 25 | Dirtworm |
| Tournament of Illoria | | 70 | 90 | 40 | Rayna |
| Tai'rha Laym | | 70 | 110 | 40 | Lantenon |
| Tairayden Peninsula | | 110 | 130 | 80 | Rhuli |
| Tumari's Diner | | 125 | 145 | 100 | Rhuli |
| Tir na nOg | | 130 | 150 | 100 | Blunt & Ciaran |
| Takeda's Warcamp | | 140 | 201 | 115 | Anne |
| Tribal Origins | | 165 | 190 | 150 | Rhuli |
| Tree of Life | | 170 | 201 | 150 | Faylen |
| Temple of Shal'indrael | | 180 | 201 | 160 | Dominian |
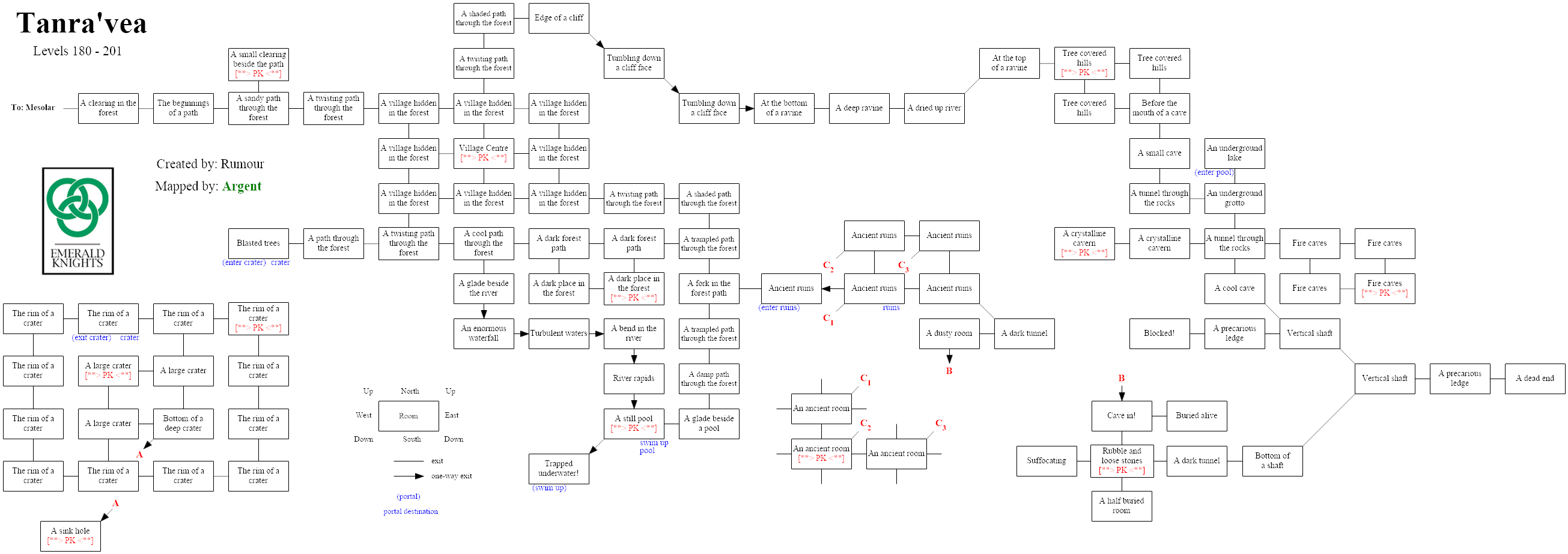
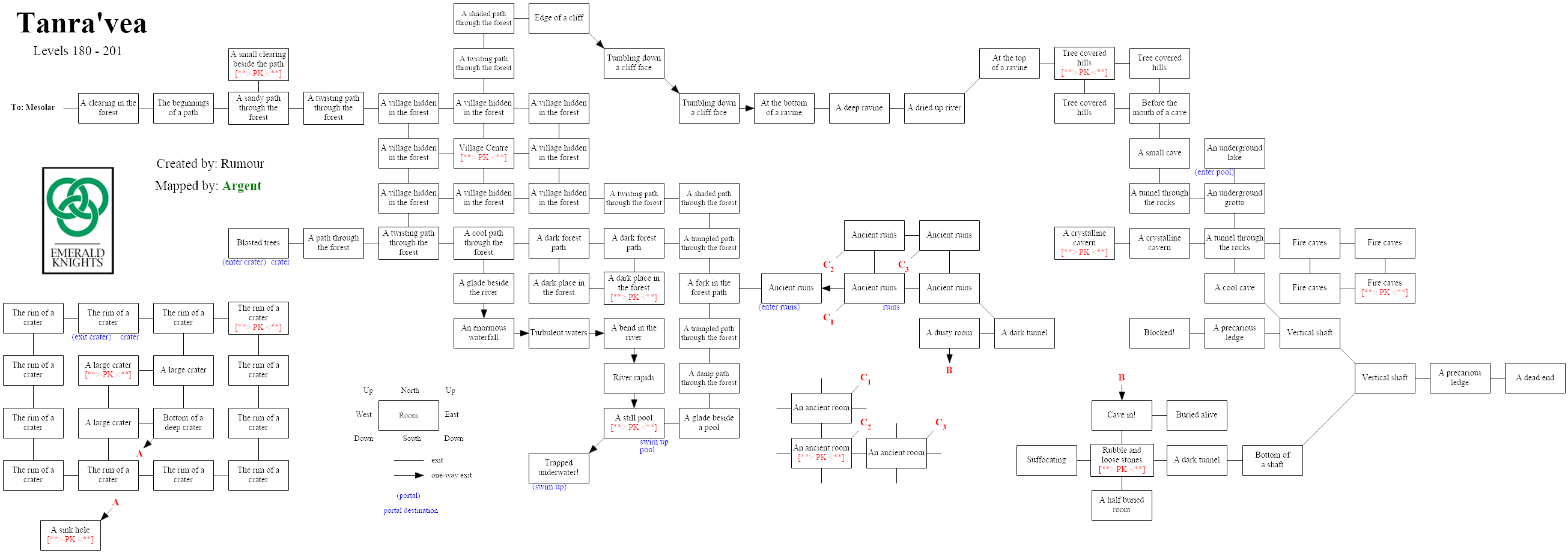
| Tanra'vea | | 180 | 201 | 170 | Rumour |
| Transcendence | | 200 | 201 | 180 | Redryn |
| Trouble with Gwillimberry | | 190 | 201 | 185 | Lumina |
| Titans' Keep | | 201 | 201 | 200 | Redryn & Koala |
| Uncharted Oceans | | 1 | 210 | | Lasher |
| UnderDark | | 15 | 50 | | Silence |
| Upper Planes | | 60 | 100 | 50 | Valkur |
| Uprising | | 120 | 160 | 100 | Korridel & Guin |
| Unearthly Bonds | | 140 | 170 | | Vladia |
| Umari's Castle | | 195 | 201 | 175 | Rayna |
| Vidblain, the Ever Dark | | 1 | 210 | | Lasher |
| Verdure Estate | | 120 | 140 | 80 | Tsubaki |
| Wood Elves of Nalondir | | 5 | 30 | | Rundvelt |
| War of the Wizards | | 5 | 35 | | Calabus |
| Warrior's Training Camp | | 10 | 20 | 1 | Drakus Dras Lyarra |
| Wildwood | | 10 | 40 | | Khelda |
| Weather Observatory | | 20 | 40 | | Zafirah |
| Wobbly Woes of Woobleville | | 40 | 60 | | Derar & Lorelei |
| Wedded Bliss | | 80 | 100 | 50 | Windjammer & Jaenelle |
| Wayward Alehouse | | 70 | 90 | | Accora |
| Winterlands | | 150 | 170 | 110 | Zafirah Maarek |
| Witches of Omen Tor | | 160 | 201 | 130 | Lumina & Darlatan |
| Wayfarer's Caravan | | 200 | 201 | | Justme & Rumour |
| Were Wood | | 200 | 201 | 180 | Valkur |
| Winds of Fate | | 201 | 201 | | Rezit |
| Xyl's Mosaic | | 100 | 120 | 80 | Gastro & Cariss |
| Yurgach Domain | | 50 | 100 | 24 | Kali |
| Yggdrasil: World Tree | | 180 | 201 | 150 | Vokial & Ishkur |
| Zangar's Demonic Grotto | | 40 | 60 | 30 | Gastro |